民法诈骗与刑法诈骗罪如何界定?
我们可以用一个表格来清晰地对比,然后再进行详细解释。
(图片来源网络,侵删)
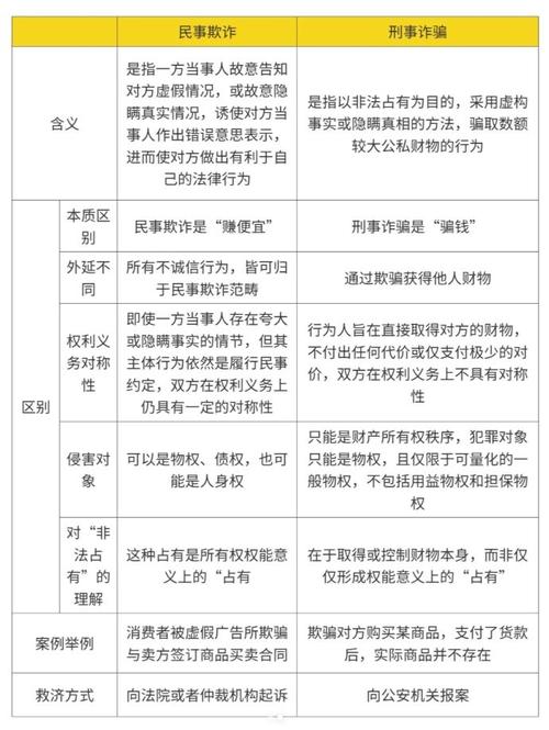
核心区别对比表
| 对比维度 | 民法上的欺诈 (Fraud in Civil Law) | 刑法上的诈骗罪 (Crime of Fraud in Criminal Law) |
|---|---|---|
| 法律性质 | 民事违法行为,属于“意思表示不真实”的一种。 | 刑事犯罪行为,严重侵犯财产权,破坏社会管理秩序。 |
| 行为目的 | 非法获取财产利益或其他不正当利益。 | 以非法占有为目的,这是构成诈骗罪的必要条件。 |
| 行为手段 | 虚构事实或隐瞒真相,使对方陷入错误认识。 | 虚构事实或隐瞒真相,使对方陷入错误认识。 (手段与民法欺诈相似) |
| 社会危害性 | 程度较轻,主要侵害的是特定个体的财产权益。 | 程度严重,不仅侵害个体财产权,还对社会诚信体系和金融秩序造成较大冲击。 |
| 损害结果 | 造成对方财产损失。 | 造成对方财产损失,且通常是“数额较大”或达到其他严重情节。 |
| 法律后果 | 民事责任: 撤销合同(可撤销民事法律行为) 返还财产(返还原物) 赔偿损失 |
刑事责任: 有期徒刑、拘役或管制 并处罚金或没收财产 留下犯罪记录,影响深远。 |
| 举证责任 | “谁主张,谁举证”,受害人需提供证据证明对方存在欺诈行为、自己因此受损。 | 由国家公诉机关(检察院)举证,标准更高,需要达到“事实清楚,证据确实、充分”的证明标准。 |
| 追诉主体 | 受害人自己(通过民事诉讼)。 | 国家公权力机关(公安机关立案侦查,检察院提起公诉)。 |
| 核心目的 | 恢复被破坏的民事关系,保护受害人的财产权。 | 惩罚犯罪,维护社会公共秩序和安全。 |
详细解释
民法上的欺诈 (Fraud)
民法上的欺诈,是导致民事法律行为(尤其是合同)可撤销的重要原因之一。
-
定义:根据《中华人民共和国民法典》第一百四十八条的规定,欺诈是指一方当事人故意告知对方虚假或者隐瞒真实情况,诱使对方当事人作出错误意思表示的行为。
-
构成要件:
- 主观上:欺诈方必须是故意,即明知自己的陈述是虚假的,并且希望或放任对方因相信而作出错误决定。
- 客观上:实施了欺骗行为(如虚构事实、隐瞒关键真相),并且对方因为这个欺骗行为而陷入了错误认识,并基于这个错误认识作出了不真实的意思表示(比如签了合同)。
- 因果关系:对方的错误认识与作出错误决定之间有直接的因果关系。
- 结果:给对方造成了财产上的损害。
-
法律后果:
(图片来源网络,侵删)- 撤销权:受欺诈的一方有权请求人民法院或者仲裁机构予以撤销该合同或民事行为。
- 时间限制:这个撤销权有时间限制,通常是自知道或者应当知道撤销事由之日起一年内行使。
- 法律效果:合同被撤销后,自始没有法律约束力,因该合同取得的财产,应当予以返还;不能返还或者没有必要返还的,应当折价补偿,有过错的一方应当赔偿对方由此所受到的损失。
简单例子: 张三将自己的二手车谎称为“新车”卖给了李四,李四信以为真,以高价购买,这个行为就是典型的民法欺诈,李四可以在知道真相后的一年内,向法院起诉,要求撤销这辆车的买卖合同,并要求张三返还购车款。
刑法上的诈骗罪 (Crime of Fraud)
诈骗罪是侵犯财产罪中的一种严重犯罪,它不仅损害个人利益,更挑战了社会整体的诚信底线。
-
定义:根据《中华人民共和国刑法》第二百六十六条的规定,诈骗罪是指以非法占有为目的,使用虚构事实或者隐瞒真相的方法,骗取数额较大的公私财物的行为。
-
构成要件(比民法欺诈更严格):
(图片来源网络,侵删)- 主观上:必须具有“非法占有目的”,这是区分民法欺诈和刑法诈骗罪最核心、最关键的一点,所谓“非法占有目的”,是指行为人意图永久性地、不法地剥夺他人财物的所有权,而不是想暂时使用或通过合法途径获得,借钱时就没想还,或者签了合同就没想履行交货义务。
- 客观上:
- 实施了欺骗行为:与民法欺诈类似。
- 被害人陷入错误认识:欺骗行为导致对方产生错误判断。
- 被害人基于错误认识“自愿”处分财产:这是关键,对方是“心甘情愿”地把财产交给你的,而不是被暴力抢走或被胁迫交出。
- 行为人取得财产:你成功拿到了对方的财物。
- 被害人遭受财产损失:对方因此失去了财产。
- 数额要求:必须是“数额较大”才构成犯罪,具体数额标准由各地司法解释规定,3000元至1万元以上即可达到“数额较大”的标准,如果数额特别巨大或有其他严重情节,刑罚会更重。
-
法律后果:
- 刑事责任:一旦构成诈骗罪,行为人将面临国家的刑事追究,可能被判处三年以下有期徒刑、拘役或者管制,并处或者单处罚金;数额巨大或有其他严重情节的,处三年以上十年以下有期徒刑,并处罚金;数额特别巨大或有其他特别严重情节的,处十年以上有期徒刑或者无期徒刑,并处罚金或者没收财产。
- 附带民事赔偿:在刑事诉讼过程中,被害人可以提起附带民事诉讼,要求被告人返还财产或赔偿损失。
简单例子: 王五以“高息投资”为幌子,虚构一个根本不存在的项目,向大量群众集资,并许诺高额回报,他根本就没打算用这些钱去投资,而是准备卷款跑路,这种行为就具有明显的“非法占有目的”,骗取的数额也达到了犯罪标准,构成了刑法上的集资诈骗罪。
两者之间的联系与转化
民法欺诈和刑法诈骗罪并非完全割裂,它们之间有密切的联系:
- 行为上的包容性:刑法诈骗罪的行为,在民事层面通常也构成民法上的欺诈,可以说,诈骗罪是“升级版”的、达到严重程度的欺诈。
- 从量变到质变:区分二者的关键在于“非法占有目的”和“社会危害性(数额/情节)”。
- 没有“非法占有目的”:即使骗了钱,但如果只是想通过违约等方式获取不当利益,最终可能还是想通过合同纠纷解决,这通常只构成民法欺诈。
- 有“非法占有目的”:如果一开始就想骗走别人的钱不还,并且骗取的数额达到了刑事立案标准,那么就从民法欺诈“质变”为了刑法诈骗罪。
- 竞合关系:在实践中,一个行为可能同时触犯了民事和刑事法律,合同诈骗罪,受害人既可以提起民事诉讼要求撤销合同、赔偿损失,也可以通过报案等途径启动刑事程序追究对方的刑事责任,刑事责任和民事责任可以同时追究。
一句话概括:
- 民法欺诈是“民事上的骗”,核心是意思表示不真实,后果是合同可撤销,目的是恢复原状。
- 刑法诈骗罪是“刑事上的骗”,核心是“非法占有”,后果是坐牢罚钱,目的是惩罚犯罪。
判断一个“骗”的行为是民事问题还是刑事问题,关键就在于看行为人有没有非法占有的目的以及行为的危害程度是否达到了刑事立案的标准,如果拿不准,建议咨询专业律师,通过法律途径维护自身权益。
文章版权及转载声明
作者:99ANYc3cd6本文地址:https://www.nbhssh.com/post/1934.html发布于 2025-12-29
文章转载或复制请以超链接形式并注明出处宁波恒顺财经知识网



