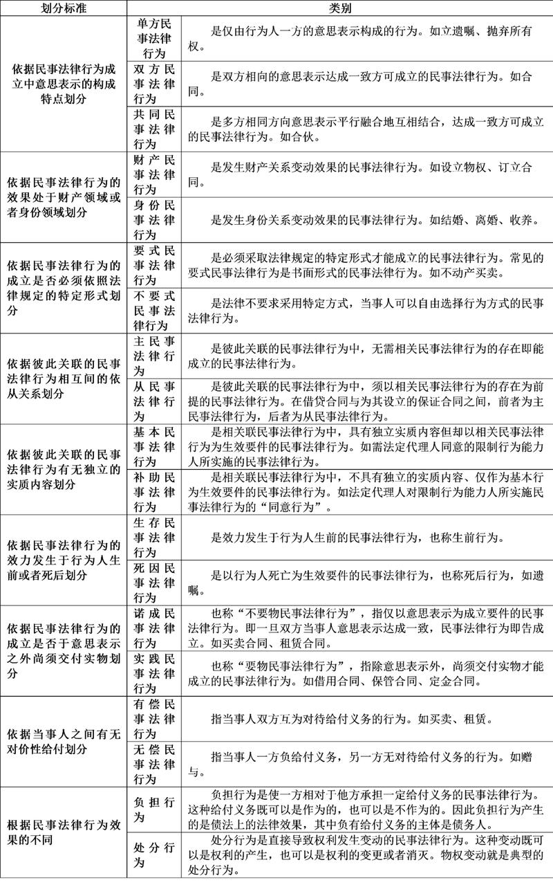
民事法律行为的成立要件
这是一个民法学中的核心概念,理解它对于判断一个行为(比如签订合同、立遗嘱)是否在法律上“存在”以及是否具有法律约束力至关重要。
(图片来源网络,侵删)
我们需要区分两个紧密相关但不同的概念:
- 民事法律行为的成立:指的是一个民事行为在事实上已经完成,具备了构成该行为的基本要素,它回答的是“这个行为存在吗?”的问题。
- 民事法律行为的有效:指的是一个已经成立的民事行为,其内容符合法律规定,能够产生当事人预期的法律后果,它回答的是“这个存在的行为法律认可它吗?”的问题。
成立是有效的前提,但成立了不一定就有效。 一个无效的行为,在法律上也是“成立”了的,只是法律不承认其效力。
民事法律行为的成立要件
根据《中华人民共和国民法典》的规定,民事法律行为的成立主要需要满足以下三个核心要件,这三个要件必须同时具备,行为才算成立。
当事人(主体)
民事法律行为必须由至少两方当事人参与,这里的“当事人”指的是民事主体,主要包括:
(图片来源网络,侵删)
- 自然人:具有生命体的个人。
- 法人:依法成立,有自己的名称、组织机构、住所、财产或者经费,能够独立承担民事责任的组织(如公司、事业单位、社会团体等)。
- 非法人组织:不具有法人资格,但是能够依法以自己的名义从事民事活动的组织(如个人独资企业、合伙企业、律师事务所等)。
核心要点:
- 存在性:当事人必须是客观存在的,不能是虚构的。
- 意思表示能力:虽然成立要件不要求当事人具备完全的民事行为能力(那是有效要件的要求),但当事人至少需要有能够表达自己意思的资格,一个完全无民事行为能力的婴儿,他自己无法独立签订合同,但他的法定代理人(如父母)可以代为签订,此时合同的当事人是婴儿和对方,只是由法定代理人代为实施。
意思表示
这是民事法律行为最核心、最本质的要素,它指的是当事人将其设立、变更、终止民事法律关系的内在意愿,通过一定的方式(如口头、书面、行为)表达于外部的活动。
一个完整的意思表示通常包含两个层面:
- 内心意思:当事人内心的真实想法,我想把房子卖给你”。
- 外部表示:将内心意思表现于外部的行为,比如在合同上签字、说“我同意卖给你”。
核心要点:
(图片来源网络,侵删)
- 必须有表示:仅有内心想法而没有表达出来,不构成意思表示,法律无法知晓,因此行为不成立,我心里想送你一辆车,但没有告诉你,也没有任何交付行为,这个赠与行为就不成立。
- 表示的一致性:通常情况下,内心意思与外部表示应当一致,如果不一致,就会产生“意思表示不真实”的问题(如欺诈、胁迫、重大误解),这属于效力瑕疵的问题,不影响行为的成立,但可能影响其有效。
标的
标的是指民事法律行为指向的对象,也就是当事人之间权利义务所指向的具体内容,没有标的,行为就失去了意义。
标的可以是:
- 物:如买卖合同中的手机、房屋。
- 行为:如服务合同中的设计服务、运输服务。
- 智力成果:如技术转让合同中的专利技术。
- 权利:如债权转让中的债权本身。
核心要点:
- 确定、可能、合法:虽然成立要件不要求标的必须合法(那是有效要件的要求),但标的在内容上必须是确定或可确定的,并且在客观上是可能实现的。
- 不确定:比如约定“卖给你一些好东西”,这个标的太模糊,行为不成立。
- 不可能:比如约定“把月亮卖给你”,标的在客观上不可能实现,行为不成立。
总结与举例
| 要件 | 核心要求 | 举例说明(以买卖手机为例) |
|---|---|---|
| 当事人 | 至少两方客观存在的民事主体 | 卖方(某手机店)、买方(张三) |
| 意思表示 | 双方均有设立买卖关系的意思并表示出来 | 卖方说“这手机3000元”,买方说“我买了”,并签订合同 |
| 标的 | 权利义务指向的确定、可能的对象 | 一部特定品牌和型号的、客观存在的手机 |
一个完整的逻辑链条:
- 行为不成立:如果只有张三一个人去店里,什么也没说,那么买卖行为不成立,因为没有“意思表示”和合意的“当事人”。
- 行为成立但可能无效:张三和手机店签订了合同,买卖行为成立了,但如果手机店是张三的13岁儿子背着父母签的,且购买的是价值极高的手机,那么这个行为虽然成立了,但因限制民事行为能力人未经法定代理人同意而实施的超出其年龄、智力范围的民事法律行为,属于效力待定(或最终无效)的行为,它回答了“行为存在吗?”(成立),但“法律认可它吗?”(不一定有效)。
与有效要件的区别(简要)
为了更清晰地理解,我们可以将成立要件与有效要件并列:
| 成立要件 (Constitutional Requirements) | 有效要件 (Validity Requirements) | |
|---|---|---|
| 核心问题 | 行为是否存在? | 行为是否被法律认可? |
| 法律依据 | 《民法典》第133条(定义) | 《民法典》第143条、第144-153条等 |
| 当事人 意思表示 标的 |
行为人具有相应的民事行为能力 意思表示真实 不违反法律、行政法规的强制性规定 不违背公序良俗 |
|
| 关系 | 是有效的前提和基础 | 是对已成立行为的法律评价 |
民事法律行为的成立要件是判断一个民事活动是否在法律上“登场”的基本标准,只要满足了当事人、意思表示和标的这三个要素,行为就成立了,之后,我们才会用有效要件这把“尺子”去衡量它,看它能否真正产生当事人期望的法律效果。
文章版权及转载声明
作者:99ANYc3cd6本文地址:https://www.nbhssh.com/post/1700.html发布于 2025-12-25
文章转载或复制请以超链接形式并注明出处宁波恒顺财经知识网



