中国基本法律具体指哪些?

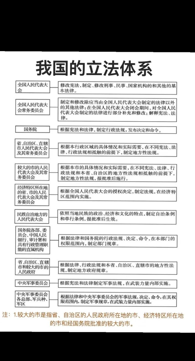
在中国法律体系中,“基本法律”是一个有特定含义的概念,它通常指由全国人民代表大会制定和修改的,涉及国家根本制度和全局性、基础性社会关系的法律,这些法律的法律效力仅次于宪法,需要强调的是,中国的法律体系是一个多层次的复杂结构,除了“基本法律”外,还包括由全国人民代表大会常务委员会制定的大量“其他法律”...

我国基本法律具体指哪些法律?

我国的基本法律是由全国人民代表大会(全国人大)制定和修改的,涉及国家根本性、全局性、最重要事项的法律,下面为您详细解释: 核心定义与法律依据“基本法律”这个概念的法律依据主要来自《中华人民共和国宪法》,《宪法》第六十二条规定,全国人大的职权之一是“制定和修改刑事、民事、国家机构的和其他的基本法律,”...
  • 1
  • 共 1 页