遗嘱怎么写才具法律效力?

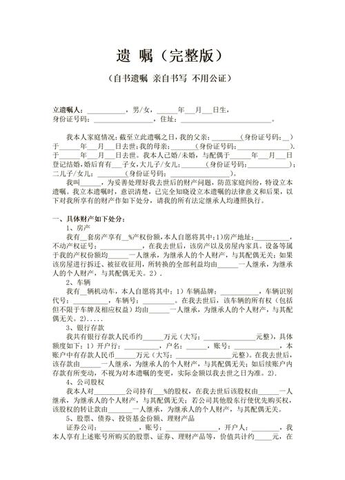
遗嘱有效的核心法律条件无论选择哪种形式的遗嘱,都必须满足以下几个共同的核心条件,否则可能导致遗嘱无效:立遗嘱人具有完全民事行为能力含义:立遗嘱时,您必须是神志清醒、心智健全的成年人,能够完全理解自己行为的性质和后果,注意:如果您在立遗嘱时是精神病人或因其他疾病导致意识不清,那么该遗嘱无效,如果您在立...

遗嘱怎样写才具法律效力?

核心摘要:一份有效遗嘱的“四大黄金法则”在开始详细解释前,请先记住这四个最关键的原则:形式要合法:必须采用法律规定的五种形式之一(自书、代书、打印、录音录像、口头),且制作过程要规范,内容要清晰:明确写出“这是我的遗嘱”,指定继承人,并清晰说明想处分哪些财产,立嘱人要清醒:立遗嘱时,立遗嘱人必须具有...

遗嘱怎样写才具法律效力?

要写一份具有法律效力的遗嘱,必须满足实质要件和形式要件,下面我将为您详细拆解,并提供不同遗嘱形式的写作要点,第一部分:遗嘱有效的核心要素(必须满足)一份遗嘱要有效,必须同时满足以下几点,缺一不可:立遗嘱人必须具有完全民事行为能力含义:立遗嘱时,您必须是神志清醒、能够清晰表达自己意愿的成年人,注意:如...
  • 1
  • 共 1 页