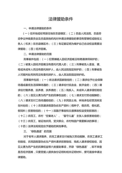
法律援助申请需满足哪些条件?

要获得法律援助,您需要同时满足“经济困难”和“符合法定案件类型”这两个核心条件,下面我将为您详细解释:核心申请条件经济困难标准这是申请法律援助最基本、最核心的条件,您需要证明您因经济困难,无力支付法律服务费用,如何界定“经济困难”?主要依据: 通常是申请人及其共同生活的家庭成员,人均收入低于或者等于...

法律援助申请需满足哪些条件?

以下是详细、清晰的说明,涵盖了中国的法律援助制度,核心申请条件根据《中华人民共和国法律援助法》,申请法律援助必须同时满足以下两个基本条件:经济困难标准申请人必须因经济困难,无力支付法律服务费用,这是申请法律援助的“门槛”,如何认定“经济困难”?低于最低生活保障标准:申请人的家庭人均收入低于其所在县(...
  • 1
  • 共 1 页