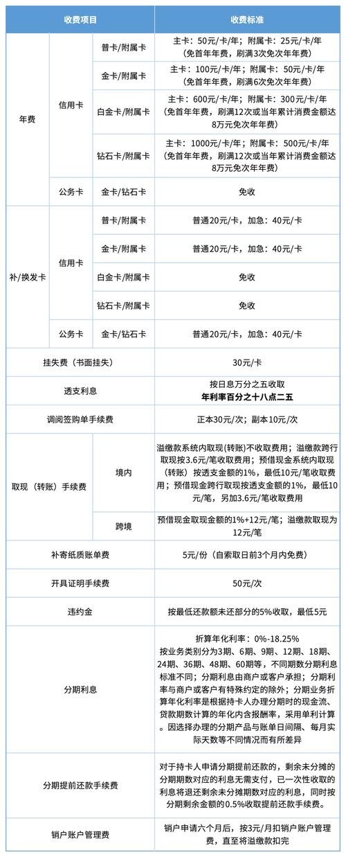
投资卡办理手续具体有哪些?
- 证券账户(A股账户):用于买卖在中国内地上市的股票、基金、债券等。
- 基金账户:用于购买公募基金,通常在开立证券账户时,会自动包含一个基金账户。
- 银行理财/贵金属账户:用于购买银行理财产品、黄金等。
- 期货账户:用于买卖期货、期权等衍生品,风险较高。
- 港股/美股账户:用于在香港或美国上市的公司股票。
最常见、需求量最大的是“证券账户”,下面我将以开立A股证券账户为例,为您详细说明所需的手续和流程,并补充其他投资方式的特点。
(图片来源网络,侵删)
开立A股证券账户(最常见)
这是绝大多数中国内地投资者进行股票、基金投资的必备账户,现在办理非常方便,主要分为线上和线下两种方式。
核心准备材料(个人投资者)
无论线上还是线下,都需要准备以下核心信息:
- 本人有效身份证件:
- 居民身份证:最常用,确保在有效期内。
- 护照:部分券商也接受,但建议优先使用身份证。
- 本人名下银行卡:
- 用于绑定三方存管,用于资金转入转出(银证转账)。
- 支持的银行通常是主流银行,如工、农、中、建、招、浦发等,具体看券商列表。
- 智能手机:
用于下载券商官方App,进行线上开户或视频见证。
- 本人手机号:
用于接收验证码,是开户过程中的重要验证工具。
(图片来源网络,侵删)
办理流程
线上开户(最主流,推荐)
这是目前最快捷、最方便的方式,全程只需10-15分钟。
- 选择一家券商:
可以根据佣金费率、App体验、客户服务、品牌知名度等因素选择,常见的有中信证券、华泰证券、国泰君安、招商证券等。
- 下载官方App:
在手机应用商店(App Store或安卓应用市场)搜索券商名称,下载其官方交易软件。
(图片来源网络,侵删) - 开始开户流程:
- 打开App,找到“立即开户”、“新用户开户”等入口。
- 上传身份证照片:根据App提示,正反面拍摄清晰照片。
- 填写个人信息:包括姓名、身份证号、职业、学历等。务必如实填写,这些信息会影响您能投资的权限。
- 风险测评:系统会有一套问卷,评估您的风险承受能力(保守型、稳健型、平衡型、进取型、激进型)。请根据自身真实情况作答,这决定了您能购买哪些风险等级的理财产品。
- 设置密码:设置交易密码和资金密码。
- 视频见证:部分情况下,可能会要求您进行视频验证,工作人员会要求您念出身份证号并进行身份确认。
- 绑定银行卡:输入您准备好的银行卡号,进行绑定。
- 提交审核:
- 完成所有步骤后提交,券商后台会进行审核,通常在T+1个工作日(下一个交易日)内会审核通过。
- 开户成功:
审核通过后,您会收到短信通知,您可以在App内查询到您的资金账号,并登录进行交易。
线下开户(较少见)
如果您不熟悉线上操作,或者有一些特殊情况,可以前往券商的营业部办理。
- 选择券商营业部:查询您附近券商的营业部地址和营业时间。
- 携带材料:带上本人身份证原件和银行卡原件。
- 现场办理:
- 在柜台向工作人员说明要开立证券账户。
- 填写纸质版的《开户申请表》。
- 工作人员会核对您的身份证信息,并可能要求您签署一些风险揭示文件。
- 等待审核:流程与线上类似,审核通过后您会得到资金账号和相关的交易软件。
其他投资方式所需手续
除了A股证券账户,如果您有其他投资需求,手续如下:
购买银行理财产品
- 手续:通常不需要单独开卡,如果您已有该银行的银行卡(如工行卡、招行卡),直接通过银行手机App、网银或前往网点即可购买。
- 所需:本人身份证、银行卡,首次购买可能需要做一份风险测评。
投资港股/美股
- 手续:需要通过支持港股/美股交易的券商(如富途、老虎证券等互联网券商,或传统券商的国际业务部)开立一个专门的证券账户。
- 所需:
- 身份证:用于身份验证。
- 地址证明:这是关键!通常是近3个月的水电煤账单、信用卡账单、银行月结单等,需清晰显示您的姓名和住址,部分平台也接受户口本。
- 银行卡:用于入金(将资金转入券商账户),通常是支持外汇的银行账户。
- 护照:部分平台要求。
投资期货/期权
- 手续:需要开立期货账户,门槛比股票高。
- 所需:
- 资金门槛:申请交易权限前,连续5个交易日账户可用资金不低于10万元人民币。
- 知识测试:需要通过期货业协会组织的在线知识测试,达到一定分数。
- 交易经历:可能有模拟交易经历或10笔以上实盘交易经历的要求。
- 其他:身份证、银行卡等基本材料,同样需要风险测评。
投资公募基金
- 手续:非常简单。
- 通过证券账户:开立A股证券账户后,默认就拥有了基金账户,可以直接在券商App里买卖场内基金(如ETF)。
- 通过基金公司/平台:可以直接在支付宝、微信理财通、天天基金网等第三方平台,或者基金公司的官方App上开户购买,只需身份证和银行卡即可。
总结与重要提醒
| 投资标的 | 常用账户 | 核心手续与材料 | 备注 |
|---|---|---|---|
| A股股票、基金、债券 | A股证券账户 | 身份证 + 银行卡 + 手机 | 线上开户为主,流程简单 |
| 银行理财、贵金属 | 银行账户 | 身份证 + 银行卡 | 直接在银行App或网银办理 |
| 港股/美股 | 港股/美股证券账户 | 身份证 + 地址证明 + 银行卡 | 需要额外准备地址证明文件 |
| 期货/期权 | 期货账户 | 身份证 + 银行卡 + 高资金门槛 + 知识测试 | 准入门槛高,不适合新手 |
| 公募基金(场外) | 基金账户 | 身份证 + 银行卡 | 可通过支付宝、微信等平台快速开户 |
重要提醒:
- 风险测评:一定要根据自身真实情况填写,这既是保护您自己,也是监管要求,如果测评结果不匹配,您将无法购买超出您风险承受能力的产品。
- 选择正规机构:务必通过官方渠道下载App,或在正规营业部办理,谨防诈骗。
- 了解费用:开户前可以了解一下不同券商的佣金(交易手续费)水平,但不要只看佣金,综合考量服务、软件和品牌更重要。
- 投资有风险:在投入真金白银之前,请务必学习相关的投资知识,了解您要投资的产品是什么,风险在哪里。
希望这份详细的指南能帮助您顺利办理投资所需的手续!
文章版权及转载声明
作者:99ANYc3cd6本文地址:https://www.nbhssh.com/post/8413.html发布于 03-15
文章转载或复制请以超链接形式并注明出处宁波恒顺财经知识网



