法律援助申请表填写有哪些注意事项?
2025最新版法律援助申请表填写指南(附常见错误避坑)
一份搞定!律师手把手教你填写,让申请成功率翻倍 引言:
“打官司请不起律师怎么办?”“我符合法律援助的条件吗?”“申请表到底该怎么填,才能一次通过?”
当您或您的家人陷入法律困境,经济又捉襟见肘时,“法律援助”无疑是雪中送炭的希望之光,很多人在第一步——填写《法律援助申请表》时就犯了难,表格繁琐、条款复杂,生怕填错一个字就错失了机会。
别担心!作为一名从业多年的律师,我将以最通俗易懂的方式,为您拆解法律援助申请表的每一个细节,并提供独家避坑指南,本文将手把手教您如何高效、准确地完成申请,让正义不再因程序而迟到。
什么是法律援助?先弄懂这“入场券”的资格!
在填写表格前,我们必须明确一个核心问题:我到底有没有资格申请法律援助? 这就像买电影票,你得先确认自己符合购票条件。
根据《中华人民共和国法律援助法》,申请法律援助主要分为两大类:
经济困难标准(兜底型援助): 这是最常见的一类,您需要证明自己因经济困难,无力支付法律服务费用。
- 如何判断“经济困难”? 通常以您申请时所在地的最低生活保障标准或低收入家庭标准为参考,某地低保标准为1000元/月,如果您个人月收入低于此标准,或家庭人均收入低于此标准,就很可能符合条件。
- 证明材料: 这是最关键的一环!通常需要提供:
- 低保证、特困供养证、低保边缘家庭证等有效证件。
- 无上述证件的: 需要提供村委会/居委会开具的经济困难证明(需加盖公章),并附上您的收入证明(如工资流水、失业证明等)。
- 在校学生: 可提供学校开具的家庭经济困难证明。
特殊案件类型(优先型援助): 即使您的收入略高于经济困难标准,但如果属于以下特定案件,您依然可以申请法律援助,且通常不受经济状况限制:
- 刑事案件:
- 犯罪嫌疑人、被告人可能被判处无期徒刑、死刑的。
- 犯罪嫌疑人、被告人是盲、聋、哑人,或者是尚未完全丧失辨认或者控制自己行为能力的精神病人的。
- 犯罪嫌疑人、被告人可能被判处三年以上有期徒刑的,但本人及法定代理人拒绝辩护的除外。
- 民事、行政案件:
- 请求国家赔偿的。
- 请求给予社会保险待遇或最低生活保障待遇的。
- 请求发给抚恤金、救济金的。
- 请求支付劳动报酬的。
- 请求赡养费、扶养费、抚养费的。
- 请求工伤事故、交通事故、医疗事故、食品安全事故或者环境污染事故人身损害赔偿的。
- 主张因见义勇为行为产生的民事权益的。
律师提示: 在填写申请表前,请务必根据自身情况,确认您属于哪一类申请人,这将直接影响您在表格中需要重点突出和证明的内容。
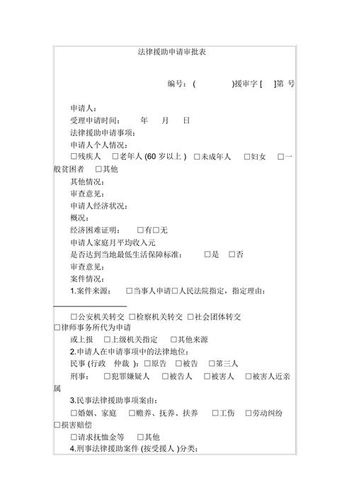
法律援助申请表核心信息填写详解(附范例)
法律援助申请表通常由法律援助机构提供,各地格式大同小异,下面,我将为您拆解各个核心栏目的填写要点。
(一) 个人基本信息区
- 申请人姓名、性别、民族、出生日期: 务必与身份证完全一致,一字不差。
- 身份证号码: 数字要反复核对,这是您唯一的身份标识。
- 户籍地址与现住址: 两者都要填写,现住址是法律援助机构与您联系的主要地址,务必确保准确、详细(精确到门牌号)。
- 联系电话: 请填写一个您长期使用、畅通无误的手机号码,一旦申请材料有问题或需要补充,工作人员会第一时间联系您。
- 文化程度、职业: 如实填写即可。
(二) 申请事项与事实理由区(重中之重!)
这是整个申请表的灵魂所在,是法律援助机构判断您是否“需要帮助”的核心依据。
-
申请事项:
- 怎么填? 简单明了地写出您希望通过法律援助达到的目的。
- 错误示范: “我想告他”、“帮我打官司”。
- 正确示范:
- 民事案件: “请求判令被告支付拖欠的2025年1月至2025年12月的工资共计人民币50,000元。”
- 刑事案件: “作为犯罪嫌疑人XXX的辩护人,提供法律帮助。”
- 行政案件: “请求撤销XX市XX区人力资源和社会保障局作出的《工伤认定决定书》。”
-
事实与理由:
- 怎么填? 这是您的故事,要用“时间+地点+人物+事件+结果”的叙事逻辑,清晰、客观地陈述案情,避免情绪化、口语化的表达。
- 结构建议:
- 案件起因: 事情是怎么发生的?(2025年1月1日,我与XXX公司签订劳动合同……)
- 发展经过: 事情是如何发展的?(我按照约定提供了劳动,但公司从2025年6月起开始拖欠工资……)
- 当前状况: 现在情况如何?(我多次催讨无果,家庭生活陷入困境……)
- 法律依据: 为什么您认为对方违法?(根据《劳动合同法》第三十条……,公司应当按时足额支付劳动报酬。)
- 律师提示: 这部分内容不求华丽,但求真实、完整、有条理,如果您能提炼出核心争议点,会显得您对案件有基本了解,有助于建立信任感。
(三) 经济困难状况声明与证明区
- 声明: 通常是一个勾选项,声明您符合经济困难标准,并承诺所提供材料真实有效。
- 证明材料清单: 在此栏中,列出您所附上的所有证明材料的名称,如:“1. 低保证复印件;2. 家庭经济困难证明原件;3. 工资流水……”。
- 律师提示: 证明材料一定要齐全、有效! 村委会/居委会的证明最好能附上经办人的联系方式,以备核实,复印件需清晰,并注明“与原件无异”及您的签名。
(四) 承诺与签名区
- 诚信承诺: 仔细阅读承诺条款,确保您理解并同意,法律援助是宝贵的公共资源,任何弄虚作假的行为都将被追责,并可能影响您的个人信用。
- 申请人签名: 必须由您本人亲笔签名,并填写申请日期,打印体或他人代签都是无效的。
常见错误与避坑指南(99%的人都中过招!)
为了不让您的申请“石沉大海”,请一定避开以下雷区:
-
信息错漏,前后矛盾: 身份证号、姓名等关键信息写错,或者填写的家庭住址与证明材料上的地址不一致,都会直接导致申请被退回。
- 避坑: 填写后,至少自读三遍,与身份证、户口本等证件逐一核对。
-
事实理由空洞模糊: 只写“我要讨薪”,却不写清楚欠薪时间、金额、原因,这让审查人员无法判断案件性质和您的紧急程度。
- 避坑: 按照“时间+地点+人物+事件+结果”的公式,把事情说清楚。
-
证明材料不齐全或不规范: 只交了个低保证,没有复印件;或者居委会证明没有盖章,格式混乱。
- 避坑: 打电话给当地法律援助中心,提前问清楚需要哪些“硬通货”证明材料,一次性准备齐全。
-
态度消极,诉求不合理: 在事实理由中过度抱怨,或者提出一些不切实际、没有法律依据的诉求。
- 避坑: 保持客观理性的态度,聚焦于法律事实和合法诉求。
递交申请后,我还需要做什么?
- 耐心等待,保持通讯畅通: 提交申请后,法律援助机构会在5-10个工作日内进行审核,期间请保持电话畅通,可能需要您补充材料或进行简短的电话问询。
- 审核通过: 您将收到《给予法律援助决定书》,之后会指派律师为您服务。
- 审核未通过: 如果不符合条件,您会收到《不予法律援助决定书》,并会告知您理由,如果您有异议,可以依法申请复议。
法律援助是法律赋予公民的权利,是维护社会公平正义的重要制度,一份认真填写的申请表,是您开启法律援助大门的第一把钥匙,希望这份详尽的指南能帮助到您,您不是一个人在战斗,当法律的光芒照进生活时,勇敢地伸出手,正义终将不会缺席。
如果您在填写过程中仍有疑问,建议您直接咨询当地的法律援助中心,他们的联系方式,您可以通过搜索“XX市/区法律援助中心”或拨打12348公共法律服务热线获得。
作者:99ANYc3cd6本文地址:https://www.nbhssh.com/post/8256.html发布于 03-14
文章转载或复制请以超链接形式并注明出处宁波恒顺财经知识网



