如何获取证券投资基金管理资格?
这是一个在中国金融行业中,特别是资产管理领域,非常重要和基础的从业准入资格。
什么是证券投资基金从业资格?
它是由中国证券投资基金业协会(AMAC,Asset Management Association of China)负责组织的全国性资格考试,通过考试并符合相关条件的人员,可以在中国基金行业从事相关工作,是进入公募基金、私募基金、券商资管、银行理财子等领域的“敲门砖”。
想在中国合法地从事公募基金或私募基金的管理、销售、研究等工作,就必须持有这个证书。
谁需要这个证书?(适用人群)
根据中国证监会的规定和相关法规,以下几类人员必须取得基金从业资格:
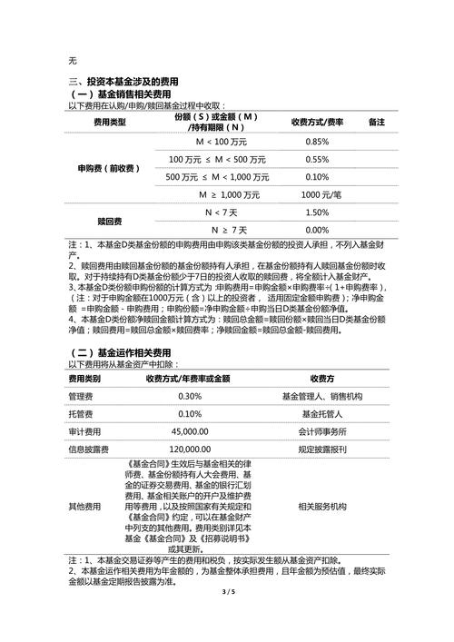
-
公募基金行业从业人员:
(图片来源网络,侵删)- 基金管理公司的基金经理、研究员、交易员等。
- 基金销售机构的销售人员、客服人员等。
- 基金托管银行的从业人员。
-
私募基金行业从业人员:
- 私募股权、创业投资基金管理人(即基金管理人)的高级管理人员、基金经理、投资经理等。
- 私募基金的销售、运营人员。
-
证券/期货经营机构相关从业人员:
- 券商的资管部门、自营部门、投资顾问部门的从业人员。
- 期货公司的资产管理、投资咨询部门的从业人员。
- 银行的理财子公司从事理财业务的从业人员。
-
其他相关机构人员:
- 从事基金销售业务的第三方独立销售机构的从业人员。
- 从事基金评价、基金估值的基金服务机构从业人员。
只要你的工作内容涉及到基金的募集、销售、投资管理、运营、研究、估值等,你就必须持有这个证书。
如何获得?(考试科目与要求)
要获得基金从业资格,需要通过中国证券投资基金业协会组织的全国统一考试。
考试科目
考试科目共两门:
-
《基金法律法规、职业道德与业务规范》
- 主要涉及基金行业的法律法规、职业道德准则、基金的基本概念、募集、销售、信息披露、内部控制等内容。
- 特点:必考科目偏向记忆和理解,是基础中的基础。
-
《证券投资基金基础知识》
- 主要涉及基金的投资管理、资产配置、债券投资、股票投资、衍生品、投资风险管理、基金业绩评价等专业知识。
- 特点:必考科目偏向计算和理解,需要一定的金融和数理基础。
获得资格的条件
要取得“证券投资基金从业资格”,必须满足以下两个条件:
-
通过考试
- 方式一(常规):科目一 + 科目二 两门都通过。
- 方式二(豁免):如果你已经在证券、期货等行业拥有一定的从业经验和资格,可以申请免考部分科目,通过“证券从业资格考试”的人员,可以免考科目一。
-
执业注册
- 非常重要! 通过考试只是拿到了“考试成绩合格证”,这不等同于“从业资格”。
- 你必须受雇于一家基金行业的机构(如基金公司、券商等),由该机构向中国证券投资基金业协会为你申请“执业注册”。
- 成功注册后,你才真正获得了“从业资格”,并可以在协会官网查询到你的执业信息。
考试基本信息
- 主办机构:中国证券投资基金业协会
- 考试时间:每年举办多次,通常在3月、5月、9月、11月各举办一次,具体时间需关注协会官网通知。
- 报名方式:通过协会官网的“从业人员管理”平台进行网上报名。
- 考试形式:闭卷、计算机考试。
- 题型题量:均为单选题,每科100题,每题1分,总分100分。
- 合格标准:60分及以上视为合格。
证书的价值与意义
- 行业准入的“硬通货”:如前所述,是进入基金行业的法定必备证书,没有它,相关岗位无法合法执业。
- 专业能力的体现:通过系统的学习,可以建立起对基金行业全貌的深刻理解,掌握投资、风控、合规等核心知识,是专业能力的证明。
- 职业发展的基石:无论是想做基金经理、投资顾问,还是基金销售,这个证书都是你职业发展的第一步,也是未来晋升和加薪的重要基础。
- 合规要求:对于金融机构来说,确保员工持证上岗是合规经营的基本要求,也是监管检查的重点。
常见问题解答
Q1:我已经通过了考试,但没有找到工作,证书会过期吗? A1:考试成绩是长期有效的,只要你在4年内找到相关机构并完成执业注册,就没问题,如果超过4年未在机构从业,需要重新通过考试或补齐后续培训学时。
Q2:我已经有证券从业资格了,还需要考基金从业资格吗? A2:视具体岗位而定。
- 如果你在券商的经纪业务(如客户经理)岗位,证券从业资格即可。
- 但如果你在券商的资管部门、自营部门、投资顾问等与资产管理相关的岗位,就必须再考取基金从业资格。
Q3:考这个证书难吗? A3:难度中等偏下。
- 科目一相对简单,以记忆为主,通过率较高。
- 科目二有一定难度,涉及计算和概念理解,需要花更多时间复习,但只要认真备考,通过率还是很高的。
证券投资基金从业资格是每一位有志于在中国资产管理行业发展的人士必须跨越的第一道门槛,它不仅是合规的要求,更是系统学习专业知识的宝贵过程。
作者:99ANYc3cd6本文地址:https://www.nbhssh.com/post/6517.html发布于 02-25
文章转载或复制请以超链接形式并注明出处宁波恒顺财经知识网



