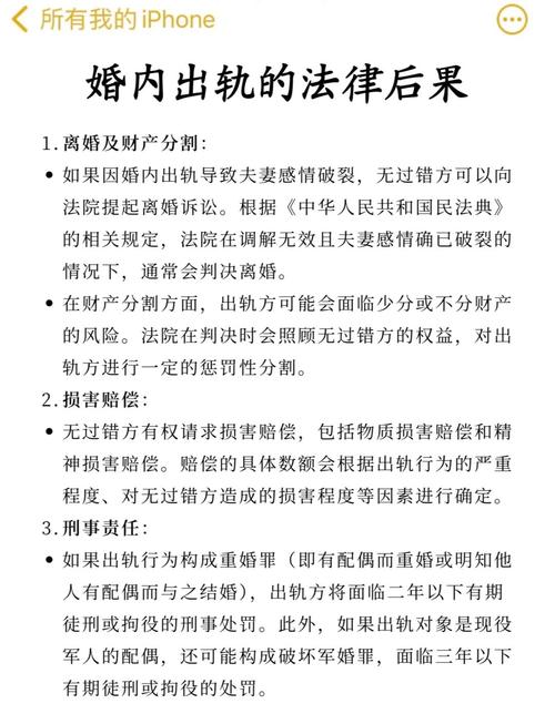
老婆出轨法律如何界定与处理?
非常理解您现在的心情,这是一个非常痛苦和复杂的情况,当面对配偶出轨时,了解相关的法律法规,可以帮助您在情绪之外,理清思路,做出最有利于自己的决定。
(图片来源网络,侵删)
中国的法律法规处理“老婆出轨”这个问题,主要会从离婚、财产分割、子女抚养权这几个核心方面来界定,需要明确一个关键点:法律上对“出轨”的认定有不同层次,其法律后果也完全不同。
第一步:理解法律对“出轨”的分级
法律并非对所有形式的“出轨”都给予同等的惩罚,根据严重程度,通常分为三个层次:
通奸
- 定义:指有配偶的一方与第三者发生偶尔的、秘密的婚外性关系。
- 法律后果:在目前的司法实践中,通奸通常不被认定为“法定离婚过错方”,这意味着,仅仅因为通奸,在离婚时,您不一定能要求对方进行“损害赔偿”(精神损害和物质赔偿),也不一定能在财产分割上获得绝对优势。
- 证据:需要非常确凿的证据,如酒店开房记录、照片、视频、通讯记录等,但请注意,通过非法手段(如非法闯入、安装窃听器)获取的证据,在法庭上很可能不被采纳。
与他人同居
(图片来源网络,侵删)
- 定义:指有配偶的一方与婚外异性,不以夫妻名义,持续、稳定地共同居住,这是法律上一个非常重要的概念。
- 法律后果:“与他人同居”是法定的可以判决离婚的情形之一,并且属于“无过错方可以请求损害赔偿”的法定过错情形。
- 离婚:如果您能证明对方“与他人同居”,法院在调解无效后,应当判决离婚。
- 财产分割:在分割夫妻共同财产时,法院会照顾无过错方(也就是您)的原则,您可以要求多分财产。
- 损害赔偿:您可以要求对方进行精神损害和物质损害赔偿。
- 证据:证明“持续、稳定”是关键,邻居的证人证言、租赁合同、水电煤缴费记录、双方共同居住的合影、日常开销记录等。
重婚
- 定义:指有配偶者又与他人登记结婚,或者以夫妻名义持续、稳定地共同生活。
- 法律后果:重婚是刑事犯罪,不仅会严重影响离婚诉讼,还可能要承担刑事责任。
- 离婚:法院必然判决离婚。
- 财产分割:无过错方可以要求多分财产,甚至可以要求过错方进行赔偿。
- 损害赔偿:可以要求赔偿。
- 刑事责任:您可以向公安机关报案,由公安机关侦查,检察院提起公诉,如果构成重婚罪,对方可能被判处二年以下有期徒刑或者拘役。
第二步:如何通过法律途径处理(具体操作)
了解了法律分级后,我们可以看看具体如何操作。
离婚途径
A. 协议离婚
- 方式:双方就子女抚养、财产分割、债务处理等问题达成一致,签订《离婚协议书》,然后到民政局办理离婚登记。
- 优点:速度快、成本低、关系缓和。
- 缺点:如果对方利用出轨事实,在财产分割上漫天要价,您可能需要做出较大妥协,如果对方不同意离婚,则无法走此途径。
B. 诉讼离婚
(图片来源网络,侵删)
- 方式:如果协商不成,您可以向法院提起离婚诉讼。
- 关键点:
- 第一次起诉:如果对方不同意离婚,且没有“同居”或“重婚”等法定过错,法院通常会本着“劝和不劝离”的原则,判决不准离婚,但这给了您6个月的冷静期,您可以在6个月后第二次起诉,届时法院判决离婚的可能性会非常大。
- 有法定过错(同居/重婚):如果您能充分证明对方与他人同居或重婚,第一次起诉法院就很大概率会判决离婚。
财产分割
这是大家最关心的问题之一。
- 基本原则:夫妻共同财产,原则上均等分割。
- 照顾无过错方原则:如果您能证明对方存在“与他人同居”或“重婚”的法定过错,法院在分割财产时,会向无过错方(您)倾斜,您可以要求分得超过50%的共同财产。
- 出轨方”少分或不分财产的误区:很多人认为只要出轨,对方就“净身出户”。这是错误的,只有在“同居”或“重婚”的严重过错下,才可能影响财产分割比例,单纯的“通奸”很难在财产分割上获得优势。
- 个人财产:婚前财产、遗嘱或赠与合同中确定只归一方的财产、一方专用的生活用品等,属于个人财产,不参与分割。
子女抚养权
- 基本原则:以“最有利于未成年子女”为原则。
- 两周岁以下:原则上由母亲直接抚养,除非母亲患有严重疾病、不尽抚养义务或有其他不利于子女的情形。
- 两周岁以上:法院会综合考虑双方的抚养能力、抚养条件、子女意愿(特别是八周岁以上的子女)等因素来判决。
- 出轨的影响:除非出轨行为严重影响到子女的健康成长(对方将第三者带回家,对子女造成不良影响),否则单纯的出轨行为不是决定抚养权的决定性因素,法院更看重的是谁能给孩子提供稳定、健康的生活环境。
损害赔偿
这是对无过错方的补偿。
- 前提:只有当对方的行为被认定为“与他人同居”或“重婚”时,无过错方才有权请求损害赔偿。
- :
- 物质损害赔偿:为收集对方过错证据而支付的合理费用(律师费、调查取证费等,需有票据)。
- 精神损害赔偿:根据对方的过错程度、对您造成的精神伤害、当地的生活水平等因素,由法院酌情判定,金额通常不会太高,一般在几千到几万元不等,但这是一个法律上的“说法”和慰藉。
- 注意:单纯的“通奸”无法获得损害赔偿。
第三步:您现在应该做什么(行动建议)
- 保持冷静,切勿冲动:不要采取过激行为(如暴力、公开羞辱),这会使您从有理变无理,甚至可能触犯法律,影响您的诉讼。
- 秘密、合法地收集证据:
- 证明“同居”:留意对方是否在固定时间、固定地点与第三者共同生活,可以尝试通过拍照、录像(在公共区域合法拍摄)、寻找证人(邻居、物业)等方式,记录对方与第三者共同出入、共同居住的证据。
- 保存通讯记录:微信、短信等聊天记录,可以截图保存,证明双方有不正当关系。
- 保存财产证据:将银行流水、房产证、车辆登记证等重要文件拍照或复印备份,防止对方转移财产。
- 切记:所有取证手段必须在合法范围内,非法证据在法庭上无效。
- 咨询专业律师:这是最关键的一步,律师会根据您的具体情况和证据,为您制定最合适的策略,告诉您如何最大化地维护自己的合法权益(尤其是财产和子女抚养权),不要自己盲目处理。
- 做好财务规划:梳理夫妻共同财产和个人财产,防止对方在诉讼期间转移资产(如银行存款、股票、变卖房产等)。
- 关注子女心理健康:如果孩子已经懂事,尽量减少他们受到的伤害,用孩子能理解的方式解释,不要在他们面前指责对方。
| 对方行为 | 法律定性 | 离婚判决 | 财产分割 | 损害赔偿 | 关键证据 |
|---|---|---|---|---|---|
| 通奸 | 一般过错 | 不必然判离 | 原则上均分 | 一般不支持 | 照片、视频、开房记录(需合法) |
| 与他人同居 | 法定过错 | 大概率判离 | 照顾无过错方 | 可以请求 | 租赁合同、邻居证言、共同生活开支 |
| 重婚 | 刑事犯罪 | 必然判离 | 无过错方多分 | 可以请求 | 结婚证、证人证言、以夫妻名义生活的证据 |
请记住,法律是维护您权益的工具,但不是解决所有问题的唯一途径,处理好情绪,保护好自己和孩子的身心健康,同样重要,祝您能顺利度过这个难关,做出对自己最有利的选择。
文章版权及转载声明
作者:99ANYc3cd6本文地址:https://www.nbhssh.com/post/1308.html发布于 2025-12-21
文章转载或复制请以超链接形式并注明出处宁波恒顺财经知识网



