中国特色社会主义法律体系有何独特特征?
深度解析:中国特色社会主义法律体系的五大核心特征(附律师专业解读)
Meta Description: 本文由资深律师专家深度剖析中国特色社会主义法律体系的五大核心特征:统一性、科学性、实践性、人民性与开放性,结合具体案例与法理,助您全面理解这一独特法律体系的内涵与价值,是您搜索相关法律知识的权威指南。
引言:为何要理解中国特色社会主义法律体系的特征?
在当今中国,“依法治国”已上升为国家基本方略,无论是企业经营、个人维权,还是社会治理,法律都扮演着至关重要的角色,许多人在接触和使用法律时,常常会产生一个疑问:我们国家的法律体系,与西方国家的法律体系究竟有何不同?
要回答这个问题,就必须深入理解中国特色社会主义法律体系的核心特征,这不仅是一个法学理论问题,更是一个关系到我们每个人权利与义务、社会公平正义与国家治理现代化的实践问题,作为一名从业多年的律师,我将结合实务经验,为您系统、透彻地解读这五大特征,帮助您建立对中国法治道路的宏观认知。
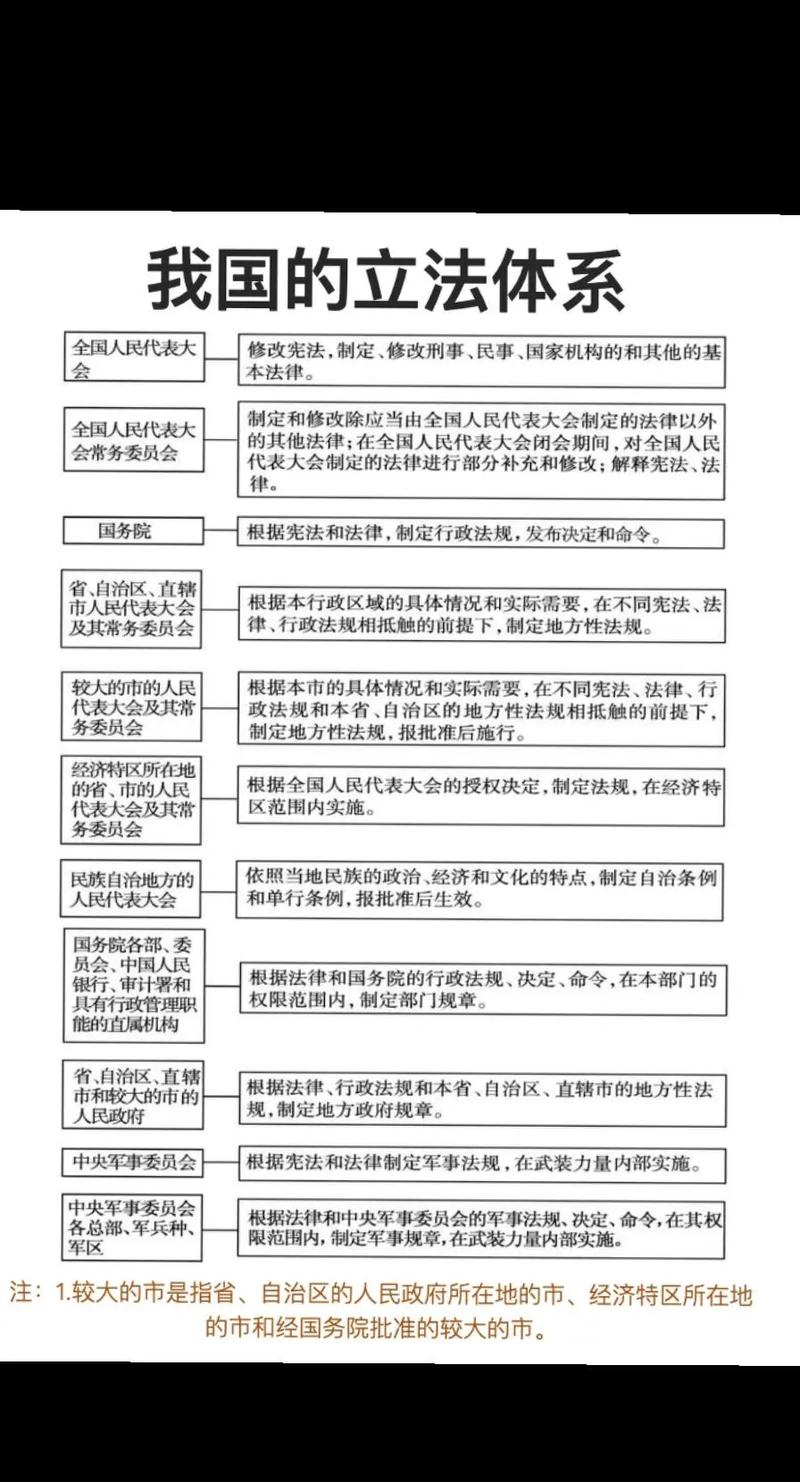
统一性:以宪法为核心,维护国家法制统一
【律师解读】 这是中国特色社会主义法律体系的基石和最根本的特征,它意味着,在中国境内,任何法律、法规、规章都不得与宪法相抵触,下位法不得与上位法相冲突,整个法律体系如同一个金字塔,宪法位于塔尖,具有最高的法律效力。
-
核心体现:
(图片来源网络,侵删)- 宪法至上: 宪法是国家的根本大法,规定了国家的根本制度和根本任务,是所有立法活动的依据。
- 立法权限清晰: 《立法法》明确划分了全国人大及其常委会、国务院、地方人大等不同立法主体的权限范围,确保了“法出多门”和“法条打架”的现象得到有效控制。
- 备案审查制度: 所有法规、规章在出台后都需要向有权机关备案,进行合法性审查,一旦发现与上位法冲突,将予以纠正或撤销。
-
用户价值与案例: 假设某地方政府出台一项“土政策”,规定外地车辆在本市需额外缴纳一笔“进城费”,作为律师,我会立即援引《立法法》和《道路交通安全法》,指出该“土政策”违反了国家法律,侵犯了公民的平等权利,并协助当事人通过合法途径申请审查或提起行政诉讼,这就是“统一性”特征在实践中的直接体现,它保障了公民权利不被地方保护主义所侵蚀。
科学性:立足国情,遵循客观规律
【律师解读】 “科学性”强调的是立法过程必须从中国的具体国情出发,尊重和反映社会发展的客观规律,而不是盲目照搬照抄他国模式,它要求法律内容要合理、逻辑要严密、程序要规范。
-
核心体现:
- 问题导向: 立法总是为了解决特定时期的社会问题,为适应数字经济的发展,我国出台了《电子商务法》、《数据安全法》、《个人信息保护法》等,这些都是对时代需求的精准回应。
- 试点先行: 许多重大改革和立法都采取“先试点、后推广”的模式,设立自由贸易试验区、进行司法体制改革等,通过实践检验,再上升为全国性的法律制度,大大降低了立法风险。
- 专家论证与公众参与: 立法过程中,广泛征求社会各界意见,组织专家进行论证,确保法律的专业性和可操作性。
-
用户价值与案例: 《民法典》的编纂过程就是“科学性”的典范,它系统整合了建国以来长期实践形成的民事法律法规,并针对高空抛物、个人信息保护、性骚扰等社会热点问题作出了明确规定,作为律师,我们在处理合同纠纷、侵权案件时,能够依据一部逻辑清晰、覆盖面广的《民法典》为当事人提供更精准、更有效的法律救济。
(图片来源网络,侵删)
实践性:源于实践,服务实践
【律师解读】 法律不是束之高阁的理论,而是指导社会实践、解决现实问题的工具,中国特色社会主义法律体系始终坚持“从实践中来,到实践中去”的原则,强调法律的实用性和可操作性。
-
核心体现:
- 保持动态发展: 法律体系不是一成不变的,随着社会经济的发展,法律会不断进行“立、改、废、释”,以适应新的情况,我国近年来对《公司法》、《证券法》进行了多次修订,以适应资本市场的变化。
- 注重实施效果: 立法时不仅考虑条文的设计,更会配套相应的执法、司法和普法机制,确保法律能够真正落地生根,发挥其应有作用。
-
用户价值与案例: 在企业并购重组业务中,我们深切体会到法律的“实践性”,相关法律法规会随着监管政策的调整而更新,作为律师,我们必须持续学习,掌握最新的监管口径和司法实践,才能帮助企业设计出合法合规、切实可行的交易方案,避免因法律滞后或理解偏差而带来的风险。
人民性:以人民为中心,保障人民权益
【律师解读】 这是中国特色社会主义法律体系的本质属性和根本立场,它明确回答了“为了谁、依靠谁”的问题——法律是为了保障人民的根本利益,立法过程也要依靠人民的广泛参与。
-
核心体现:
- 保障基本权利: 宪法和法律明确规定了公民的选举权和被选举权、人身自由、人格尊严、财产权等一系列基本权利,并为其提供了坚实的法律保障。
- 体现公平正义: 法律面前人人平等,任何组织和个人都没有超越宪法法律的特权,司法程序的设计,旨在为每一个受到侵害的个体提供寻求公正的途径。
- 反映人民意志: 法律草案向社会公开征求意见,就是将人民的智慧和要求吸纳到法律条文中的直接体现。
-
用户价值与案例: 《劳动法》、《劳动合同法》的制定与完善,人民性”的生动写照,它们明确了劳动者的休息休假权、获得劳动报酬权、劳动安全卫生保护权等,并对用人单位的违法行为规定了严厉的惩罚性赔偿,作为劳动法律师,我们帮助无数劳动者追讨欠薪、确认工伤、解除违法劳动合同,这正是法律“人民性”赋予我们的武器和使命。
开放性:兼容并蓄,与时俱进
【律师解读】 “开放性”意味着中国特色社会主义法律体系是一个海纳百川、不断发展的体系,它并非固步自封,而是在坚持中国特色的前提下,积极吸收借鉴人类法治文明的有益成果,包括大陆法系和英美法系的成功经验。
-
核心体现:
- 国际视野: 在参与国际经贸、投资等活动时,我国的法律会积极与国际通行规则接轨,如加入WTO后对国内相关法律的清理和修订。
- 借鉴吸收: 对于国外先进的法律制度、法律理念和立法技术,只要符合中国国情,都会在经过“本土化”改造后被吸收和借鉴,我国的知识产权法律体系就在很大程度上借鉴了国际公约和发达国家的立法经验。
- 持续发展: 面对全球化、信息化等新趋势,法律体系始终保持开放姿态,不断进行自我完善和发展。
-
用户价值与案例: 在处理涉外知识产权纠纷时,我们深刻感受到法律体系的“开放性”,我国的《专利法》、《商标法》、《著作权法》在核心保护标准上已与国际基本一致,这使得我们的企业在“走出去”的过程中,能够更好地运用法律武器维护自身的创新成果,同时也为外国企业在华投资提供了稳定、可预期的法治环境。
五大特征的协同作用与未来展望
中国特色社会主义法律体系的这五大特征——统一性、科学性、实践性、人民性、开放性——并非孤立存在,而是相互联系、相互促进的有机整体,它们共同构成了这一法律体系的“灵魂”和“骨架”,使其既根植于中国的深厚土壤,又展现出面向世界的广阔胸怀。
作为一名法律工作者,我坚信,随着这五大特征的不断巩固和深化,中国特色社会主义法律体系必将更加成熟、更加定型,为实现“两个一百年”奋斗目标、实现中华民族伟大复兴的中国梦提供更加坚实的法治保障。
【互动与问答】 如果您对以上特征有任何疑问,或想了解更多法律实务问题,欢迎在评论区留言,作为一名专业律师,我将竭诚为您解答。
#中国特色社会主义法律体系 #法律特征 #律师解读 #依法治国 #法治中国 #普法知识
作者:99ANYc3cd6本文地址:https://www.nbhssh.com/post/114.html发布于 2025-12-01
文章转载或复制请以超链接形式并注明出处宁波恒顺财经知识网



