行政处罚设定权限仅限法律吗?

这个说法是不正确的,这是一个常见的误解,根据中国《行政处罚法》的规定,行政处罚的设定权限是分层次的,...

广东合润投资发展有限公司有何业务布局?

公司基本信息公司名称: 广东合润投资发展有限公司成立日期: 2013年11月13日 (距今已有10余...

精选导读

咸阳投资买房,现在入手划算吗?

在咸阳投资房产属于典型的“卫星城”或“外溢型”投资,机遇与风险并存,需要非常精准的定位, 它不像投资一线城市核心区那样有普适性的上涨逻辑,更考验投资者的眼光和对区域发展的判断,下面我将从几个维度为您详细拆解:核心优势与机遇 (为什么可以考虑投资?)地理位置优越,承接西安外溢红利“西安都市圈”核心成员...

公司投资入股的会计分录如何编制?

以公允价值计量且其变动计入当期损益的金融资产 (交易性金融资产)以公允价值计量且其变动计入其他综合收益的金融资产 (其他权益工具投资)长期股权投资下面我们详细解析这三种情况下的会计分录,核心判断标准在进行会计处理前,首先要判断这笔投资属于哪一类:特征交易性金融资产 (FVTPL)其他权益工具投资 (...

山楂红酒投资靠谱吗?

“山楂红红酒”并不是一个标准的葡萄酒品类,而是一种中国特色的果酒或配制酒, 它通常是以山楂为主要原料,可能混合了部分葡萄或其他水果,通过发酵或浸泡工艺制成的酒,颜色呈红宝石色,兼具山楂的酸甜和酒的醇厚,基于这个前提,我们可以从以下几个方面来评估它的投资价值: 潜在的积极因素(看涨的理由)独特的文化价...

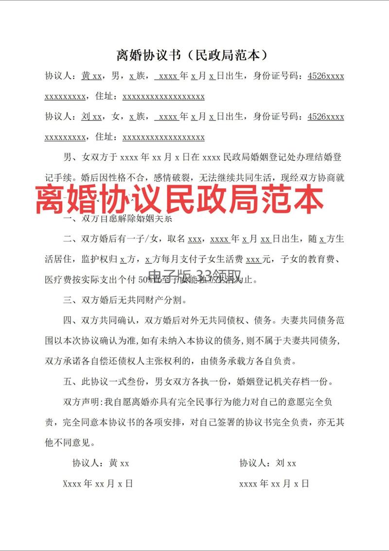
协议离婚的法律效力如何认定?

两人私下签订的《离婚协议书》本身并不直接产生离婚的法律效力,它只是一份具有合同性质的协议,只有在双方到民政局办理了 离婚登记 ,并拿到 离婚证 之后,才正式生效,对双方产生法律约束力,详细解析为了彻底理解这个问题,我们需要区分两个关键概念:“离婚协议” 和 “离婚登记”,《离婚协议书》的性质《离婚协...

贷款诈骗公司如何有效举报?

非常理解您焦急和愤怒的心情,遇到贷款诈骗公司,一定要保持冷静,并立即采取行动,以下是详细、分步骤的举报指南,希望能帮助您有效维权,第一步:立即停止操作,保存所有证据这是最重要的一步,是后续所有行动的基础,请务必做到:立即停止转账:绝对不要再向对方账户支付任何费用,包括“保证金”、“解冻费”、“工本费...

国本投资贷款上征信吗?

这是一个非常重要且常见的问题,国本投资”是否上征信,答案并不是简单的“是”或“否”,而是取决于您申请的具体是哪种产品,国本投资”提供的是持牌金融机构(如银行、消费金融公司)的贷款产品,那么它大概率会上征信;如果它只是一个信息中介,为您对接的也是民间借贷或小贷公司,那么上征信的可能性也存在,但情况会更...

开按摩店投资要多少才够?

这是一个非常好的问题,但答案非常宽泛,因为投资一家按摩店的成本差异巨大,从几万元到上百万元人民币都有可能,这完全取决于您的定位、规模、选址、装修标准和经营模式,为了给您一个清晰的概念,我将从以下几个方面为您详细拆解投资成本,并提供不同档次的投资估算, 投资成本构成(钱都花在哪儿了?)您可以将总投资分...

开餐馆投资多少才够用?

这是一个非常实际且重要的问题,开一家餐馆的投资额是一个巨大的变量,可以从几万元到上千万元人民币不等,没有一个固定的答案,因为它取决于多种因素,为了给您一个清晰的概念,我将投资成本分解为几个主要部分,并提供不同档次(小、中、大)的投资估算范围,最后给出一些省钱建议, 投资成本的主要构成部分您可以将总投...

电信诈骗为何屡禁不止,追捕为何这么难?

这是一个非常好的问题,也是无数受害者心中的痛,电信诈骗难以被打击和抓捕,并非因为警方不作为,而是因为它形成了一个极其复杂、跨境、有组织的犯罪网络,我们可以从以下几个层面来理解这个问题: 犯罪手段的“高科技”与“隐蔽性”技术迭代快,反侦察意识强虚拟身份与通讯工具: 犯罪分子大量使用境外购买的、不记名的...

信息泄露诈骗电话如何精准获取个人隐私?

这是一个非常普遍且令人担忧的问题,当诈骗分子能准确说出你的姓名、电话号码,甚至家庭住址、身份证号、工作单位等个人信息时,很多人会感到恐慌,并因此降低警惕,更容易上当受骗,请记住一个核心原则:骗子知道你的个人信息,不代表他就是官方机构,这恰恰是诈骗的开端和陷阱!下面我将从几个方面为你详细拆解这个问题:...